將我們的服務結合科技,活化網站活動力,進而創造出更多優質內容與資源和機會。
公佈日期:
2015-09-23
公佈標題:
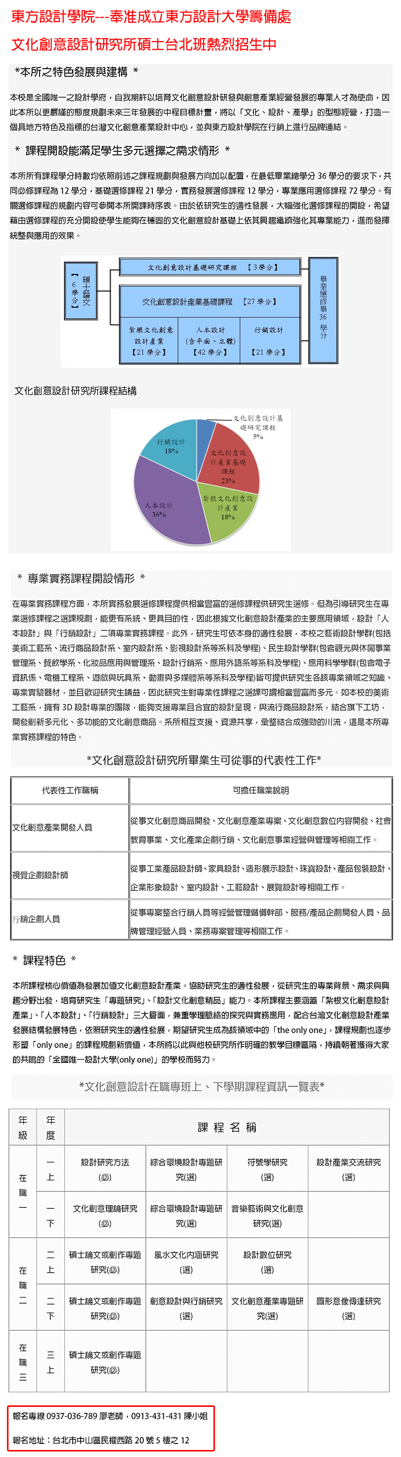
東方設計學院---奉准成立東方設計大學籌備處 文化創意設計研究所碩士台北班熱烈招生中
公佈內容:
附加檔案:
回上一頁