將我們的服務結合科技,活化網站活動力,進而創造出更多優質內容與資源和機會。
公佈日期:
2016-04-01
公佈標題:
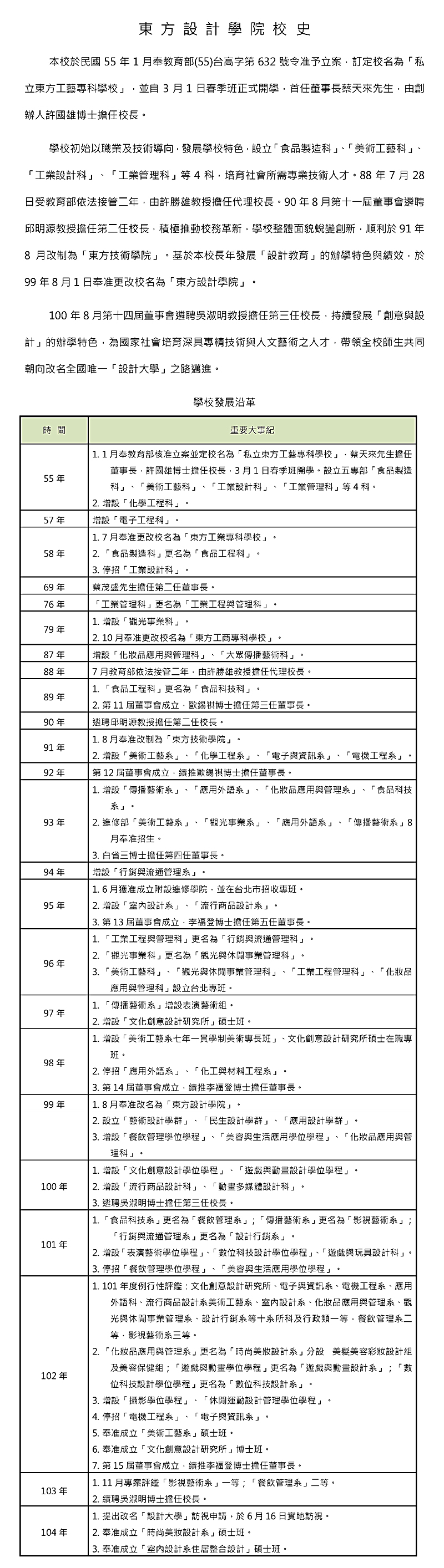
東方設計學院校史
公佈內容:
附加檔案:
回上一頁